9hentai
个人中心
|
简体版
|
繁体版
|
|
9hentai新媒体
无障碍
支持ipv6
网站9hentai
9hentai
政府信息公开
9hentai服务
互动交流
专题专栏
12984729
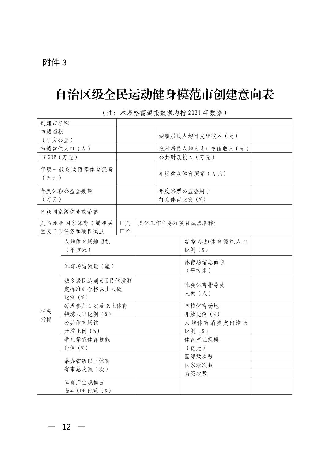
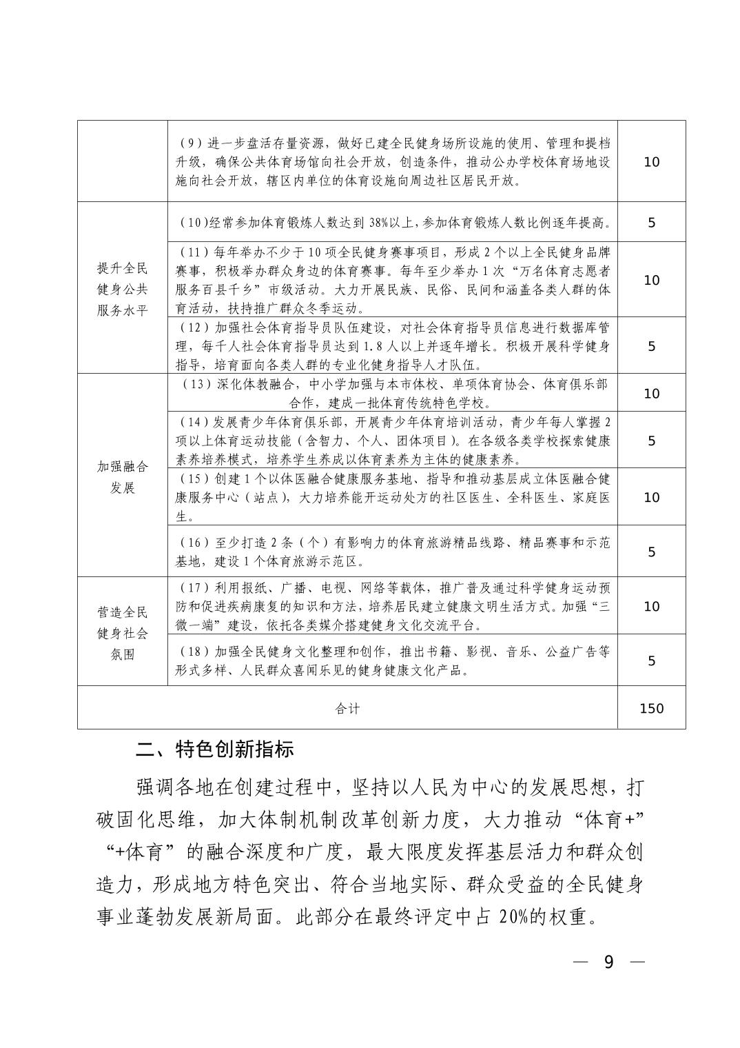
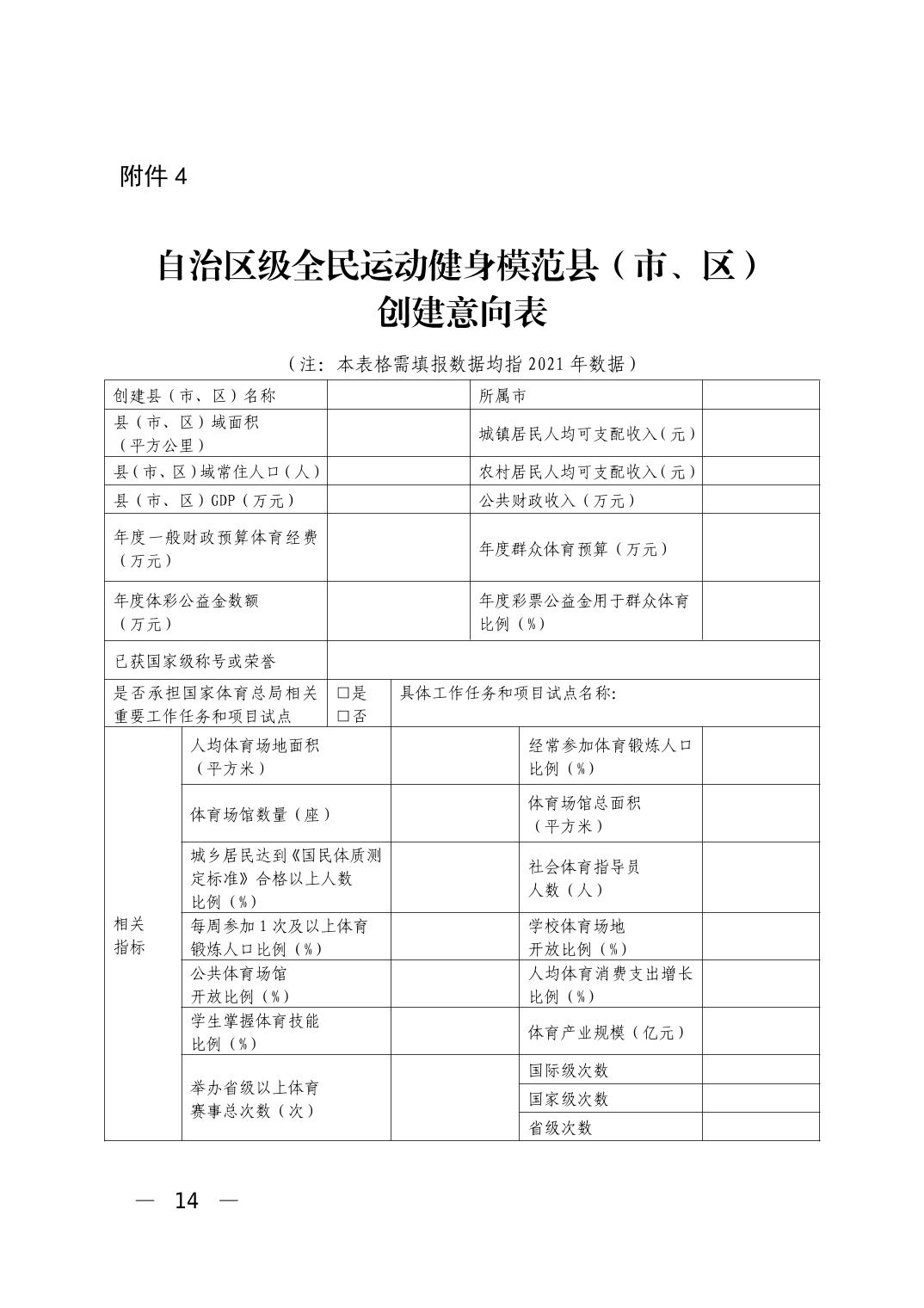
9hentai 关于开展自治区级全民运动健身模范市、模范县(市、区) 创建工作的函
20
9hentai
2022-08-24
210053
桂体函
当前位置:
9hentai
>
政府信息公开
>
文件库
>
政策文件
>
桂体函
发文单位:
9hentai
成文日期:
2022年02月14日
标 题:
9hentai 关于开展自治区级全民运动健身模范市、模范县(市、区) 创建工作的函
发文字号: 桂体函〔2022〕8 号
发布日期:
2022年08月24日
9hentai 关于开展自治区级全民运动健身模范市、模范县(市、区) 创建工作的函
2022-08-24 10:43 来源: 9hentai
分享
微信
头条
微博
空间
qq
【字体:
大
中
小
】
打印
文件下载:
关联文件:
重点网站
自治区各部门网站
自治区人民政府组成部门
自治区人民政府直属特设机构
自治区人民政府直属机构
广西各市网站
全国体育部门网站
9hentai
全区体育系统网站